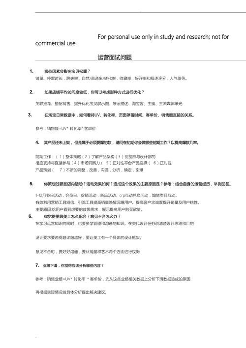
不懂电商运营怎样去面试(怎样学好电商运营)
目前应该是有很多小伙伴对于不懂电商运营怎样去面试方面的信息比较感兴趣,现在小编就收集了一些与怎样学好电商运营相关的信息来分享给大家,感兴趣的小伙伴可以接着往下看,希望会帮助到你哦。
没有经验怎么面试电商助理的工作呢?
展开1全部
先了解电商助理得工作内容,了解这项工作需要得个人素质,面视的时候,强调为什么自己可以胜任这项工作,虽然没有经验但是你要把你身上适合这项工作的优点说出来。

电商运营工作怎么面试?
展开1全部
电商运营工作面试问题:
1.语言表达、仪表
1简单的谈一下自己。观察应试者的语言是否流畅、有条理、层次分明,讲话的风度如何。
2请你告诉我你的一次失败经历。如果能迅速作答,则应试者反应灵敏,或可能是应试者善于总结教训。
3你有什么优点和缺点。应试者对自己的判断是否中肯,自信、自卑和自傲倾向如何。
4请讲述一次让你很感动的经历。考察应试者是否有感性。
2.工作经验
序号题目面试要点参考
1你现在或最近所做的工作,其职责是什么?应试者是否曾关注自己的工作,是否了己工作的重点,表述是否简明扼要。
2你认为你在工作中的成就是什么?了解对方对“成就”的理解,了解对方能力的突出点,是否能客观的总结回顾自我
3你以前在日常工作中主要处理些什么问题?通过对方对自己工作的归纳判断其对业务的熟练程度和关注度。可依此继续追问细节。
4以前工作中有过什么良好的建议和计划?了解对方对工作的改善能力。要追问细节,避免对方随意编造或夸夸其谈。
3.应聘动机与期望
序号题目面试要点参考
1你最喜欢的工作是什么?为什么?请谈谈你在选择工作时都考虑哪些因素?如何看待待遇和工作条件?同时可判断对方的分析能力和自知力
2你为什么选择来我公司工作?你对我公司了解些什么?你为什么应聘这个职位?只为找到一份工作糊口而盲目求职的培养潜质不高,但对公司的不了解不应成为重点
3你对我公司提供的工作有什么希望和要求?能大胆而客观地提出要求的优先,提出不切实际要求的可不予考虑
4你喜欢什么样的领导和同事?喜欢什么样的人,自己也将最终成为那种人
5你认为在一个理想的工作单位里,个人事业的成败是由什么决定的?价值观的一种。不同的职位需要不同价值观的人,但基本观念不能和企业文化相差太远
6你为什么要选读这个专业?你所学的专业和我们的工作有何关系?当对方专业与本职位关联不大时使用本条
7你更喜欢什么样的公司?判断对方在本公司的适应性和稳定性。
4.事业心、进取心、自信心
序号题目面试要点参考
1你个人有什么抱负和理想?你准备怎样实现它?追问题,避免对方夸夸其谈
2你认为这次面试能通过吗?理由是什么?理想情况是既自信又不狂妄。
3你认为成功的决定性因素是什么?追问题:你认为自己具备其中的哪些?
4你的职业发展计划是什么?如何实现这个计划?有计划的人才是真正有进取心,但要看对方所描述的是否适合本职位。
5.工作态度、组织纪律性、诚实可靠性
序号题目面试要点参考
1你认为公司管得松一些好还是紧一点好?无标准答案,关键在于对方思路
2你在工作中喜欢经常与主管沟通、汇报工作,还是最终才做一次汇报?无标准答案,工作习惯问题
3你如何看待超时和周末、休息日加班?理想情况是既能接受加班,又不赞成加班
4你认为制定制度的作用是什么?怎样才能保证制度的有效性?观察对方是否言不由衷
6.分析判断能力
序号题目面试要点参考
1你认为自己适合什么样的工作?为什么?
希望对方能切实结合自己的性格、能力、经历特点有条理地分析
2你认为怎样才能跟上飞速发展的时代而不落后?追问题:你平时主要采取一些什么学习方式
3“失去监督的权力必然产生腐败”,对于这句话你怎么理解?虽与工作无关,但主要观察对方的观察问题
的角度与推导的思路
4吸烟有害健康,但烟草业对国家的税收有很大的贡献,你如何看待政府采取的禁烟措施?虽与工作无关,但主要观察对方的观察问题的角度与推导的思路
7.应变能力
序号题目面试要点参考
1在实际生活中,你做了一件好事,不但没人理解,反而遭到周围人的讽刺和挖苦,这时你会如何处理?反馈的时间应作为主要参考因素,若对方在20秒内还没有回答,自然转入下一个问题
2在一次重要的会议上,领导做报告时将一个重要的数字念错了,如不纠正会影响工作。这时你会怎么办?反馈的时间应作为主要参考因素,若对方在20秒内还没有回答,自然转入下一个问题
8.自知力、自控力
序号题目面试要点参考
1你认为自己的长处和短处是什么?怎样才能做到扬长避短?关注对方对自己短处的描述
2你听见有人在背后议论你或说风凉话,你怎么处理?关注对方思维的出发点
3领导和同事批评你时,你如何对待?观察对方是否言不由衷
4假如这次面试你未被录取,你今后会做哪些努力?观察对方提到问题时瞬间的反应
9.组织协调能力、人力关系与适应能力
序号题目面试要点参考
1你担任过什么社团工作?顺势追问细节,全面观察对方
2你喜欢和什么样的人交朋友营造轻松氛围,尽量让对方放低戒心,展开阐述,从中观察细节
3从一个熟悉的环境转入陌生的环境,你会怎样努力去适应?大概需要多久?不妨先举个实例引导对方,如:想象你到了一个陌生的城市拓展市场业务⋯⋯
4你更喜欢主动地开展工作还是由上级指挥工作?你喜欢独立工作还是与别人合作?两类人都有可取的地方,当对方选择其中一个时,可追问他对另一类人的看法
10.精力、活力与兴趣、爱好
序号题目面试要点参考
1你喜欢什么运动?将对方的兴趣分为身体接触对抗型、不接触
对抗型、非竞争型、静止型、独享趣味型等再进一步分析
2你业余时间怎么度过?你喜欢什么电视节目?喜欢读哪些书籍?将爱好与应聘的职位一起分析,试寻找共同点,判断对方今后对职业感兴趣的可能性
3你一般什么时候休息?什么时候起床?休息有规律者优先
4你经常和朋友玩到很晚才休息吗?能熬夜是精力充沛的表现,但若是经常“玩”得很晚则上进心不足
11.专业知识水平及特长
序号题目面试要点参考
1你认为自己最擅长的是什么与应聘职位一起综合考察,寻求共同点
2谈谈你对本专业现时发展情况的了解。你认为业界今后的发展如何?时刻掌握专业最新资讯的有培养潜力
3你有什么级别的专业资格证书和能力证明?你认为它们能证明你能应付工作中的什么具体问题?对本专业的深度理解
4你最近阅读、写作或发表了什么专业文章或书籍?有何收获?一般侧重于阅读的收获。
电子商务运营面试时一般会被问什么问题?有人知道嘛

面试电商运营专员时怎么做自我介绍
本文结束,以上,就是不懂电商运营怎样去面试,怎样学好电商运营的全部内容了,如果大家还想了解更多,可以关注我们哦。
相关文章
- 详细阅读
-
做产品宣传视频(产品宣传片制作)详细阅读
目前应该是有很多小伙伴对于做产品宣传视频方面的信息比较感兴趣,现在小编就收集了一些与产品宣传片制作相关的信息来分享给大家,感兴趣的小伙伴可以接着往下看...
2022-08-29 3873
-
制作宣传视频(制作宣传视频的请示)详细阅读
目前应该是有很多小伙伴对于制作宣传视频方面的信息比较感兴趣,现在小编就收集了一些与制作宣传视频的请示相关的信息来分享给大家,感兴趣的小伙伴可以接着往下...
2022-08-29 3069
-
直播营销方案(直播营销方案)详细阅读
目前应该是有很多小伙伴对于直播营销方案方面的信息比较感兴趣,现在小编就收集了一些与直播营销方案相关的信息来分享给大家,感兴趣的小伙伴可以接着往下看,希...
2022-08-29 1212
-
直播的营销方案(茶叶直播的营销方案)详细阅读
目前应该是有很多小伙伴对于直播的营销方案方面的信息比较感兴趣,现在小编就收集了一些与茶叶直播的营销方案相关的信息来分享给大家,感兴趣的小伙伴可以接着往...
2022-08-29 1203
-
招商宣传视频拍摄(招商宣传片视频拍摄服务)详细阅读
目前应该是有很多小伙伴对于招商宣传视频拍摄方面的信息比较感兴趣,现在小编就收集了一些与招商宣传片视频拍摄服务相关的信息来分享给大家,感兴趣的小伙伴可以...
2022-08-29 1147
-
长视频怎么制作(怎么制作长视频)详细阅读
目前应该是有很多小伙伴对于长视频怎么制作方面的信息比较感兴趣,现在小编就收集了一些与怎么制作长视频相关的信息来分享给大家,感兴趣的小伙伴可以接着往下看...
2022-08-29 1113
-
长视频怎么裁剪短(二十多分钟的视频怎么裁剪短)详细阅读
目前应该是有很多小伙伴对于长视频怎么裁剪短方面的信息比较感兴趣,现在小编就收集了一些与二十多分钟的视频怎么裁剪短相关的信息来分享给大家,感兴趣的小伙伴...
2022-08-29 1185

发表评论