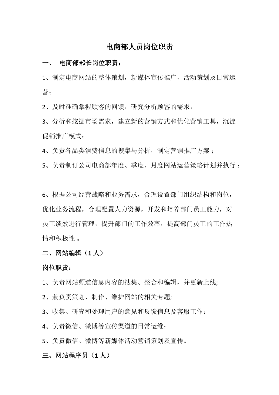
电商企业有哪些岗位(电商公司的岗位都是有什么?)
1企业网络营销业务代表性岗位网络营销人员主要是利用网站为企业开拓网上业务网络品牌管理客户服务等工作2网上国际贸易代表性岗位外贸电子商务人员利用网络平台开发国际市场,进行国际贸易3新型网络服务。
电子商务主要就业岗位包括网络策划网络营销联网贸易物流管理网络维护网站设计网站编辑以及网站推广与网站建设等各种工作,这是电商最常见的一些就业岗位。
电子商务专业学生的就业岗位有网站运营经理主管网站策划编辑网站推广网站开发人员网站设计等网站运营管理经理主管要求具有电子商务运营管理经验,能够制定的发展计划并要监督,其实网站运营经理是偏向于管理类的。
电子商务就业岗位主要有1网站设计与程序方向网站设计与程序很明显了,如果你对网站的建设和编程语言比较感兴趣,那么你就主攻这一个方向,未来你将是一个牛逼的程序员!2网络营销编辑网络营销方向主要是根据当前互联网。
3企业网络营销业务代表性岗位网络营销人员主要是利用网站为企业开拓网上业务网络品牌管理客户服务等工作4网上国际贸易代表性岗位外贸电子商务人员利用网络平台开发国际市场,进行国际贸易5新型网络。
可从事企事业单位的网站设计建设与推广和网络维护工作可从事网络商务贸易活动网络营销与策划物流管理等工作,以及在各级学校从事电子商务教学等工作电子商务本科专业相近考研方向主要有工商管理企业管理公共管理国际。
就业岗位大概举例有以下一些电子商务早已获得了我国非常一部分企业的认同,尤其是占我国企业数量99%的中小型企业,因为中小型企业生存发展壮大的需要,她们急缺根据网络这种高效率低成本的方式,因而它们对网络营销具备较大的。
1网站运营经理主管 一般要求熟悉网络营销常用方法,具有电子商务全程运营管理的经验能够制定网站短中长期发展计划执行与监督,能够完成整体网站及频道的运营市场推广广告与增值产品的经营与销售,能够完成网站运营。
12年以上零售前端销售经验,具有电子商务销售直邮直销工作经验或零售店面经验者优先录用2熟悉电子商务操作流程,办公自动化软件操作熟练3较强的客户服务意识和沟通协调能力二网络推广员 1负责公司业务的网上。
电子商务专业毕业生可在网络公司,金融公司,物流公司等企业从事着与电子商务相关的重要业务岗位上的工作,可曾是企业单位网站的网页设计,网站建设和维护或网络编辑,网站内容的维护和网络营销,国际贸易,企业商品和服务不的。

电子商务这一块的话,肯定缺不了的岗位有,运营,美工,客服包括售前和售后的,还有仓储这一块的发货,以及财务行政,具体的话就看不同的电商规模,有些可能会分的很详细,有些可能会一个人承担好几个岗位的职责。
能够完成网站运营团队的建设和管理,实现网站的战略目标流量提升与盈利2网站策划编辑,一般要求熟悉网站策划实施运营宣传等业务流程熟悉电子商务运营与操作流程,能够洞悉电子商务的发展方向对企业上网有比较深的。
从专业的角度判断这个行业的电子商务发展水平和发展潜力当然,要能独立做出这些判断必须在对专业知识和实践能力达到一定的高度才行就业岗位大致举例有以下一些1网络营销专员 电子商务已经得到了中国相当部分企业的认可。
网站策划编辑一般要求熟悉网站策划实施运营宣传等业务流程熟悉电子商务运营与操作流程,能够洞悉电子商务的发展方向对企业上网有比较深的理解,熟悉企业网站的功能要求网站推广一般要求负责网站内容网站网页设计。
电子商务主要就业岗位有网站运营经理网站策划产品经理客户管理市场推广等岗位电子商务通常是指在全球各地广泛的商业贸易活动中,在因特网开放的网络环境下,基于客户端应用方式,买卖双方不谋面地进行各种商贸活动,实现。

电子商务是以信息 网络技术为手段,以商品交 换为中心的商务活动 也可理解为在互联网电子商务可提供网上交易和管理等全过程的服务因此,它具有广告宣传咨询洽谈网上定购网上支付电子账户服务传递意见征询。
一般要求熟悉网络网络营销和办公软件负责公司产品在网络上的推广对网络营销感兴趣,并能很好地掌握电子商务及网络发展的各种理念7外贸电子商务 一般要求负责维护并回复阿里巴巴环球资源等电子商务平台的外贸客户。
相关文章
- 详细阅读
-
做产品宣传视频(产品宣传片制作)详细阅读
目前应该是有很多小伙伴对于做产品宣传视频方面的信息比较感兴趣,现在小编就收集了一些与产品宣传片制作相关的信息来分享给大家,感兴趣的小伙伴可以接着往下看...
2022-08-29 2085
-
制作宣传视频(制作宣传视频的请示)详细阅读
目前应该是有很多小伙伴对于制作宣传视频方面的信息比较感兴趣,现在小编就收集了一些与制作宣传视频的请示相关的信息来分享给大家,感兴趣的小伙伴可以接着往下...
2022-08-29 1687
-
直播营销方案(直播营销方案)详细阅读
目前应该是有很多小伙伴对于直播营销方案方面的信息比较感兴趣,现在小编就收集了一些与直播营销方案相关的信息来分享给大家,感兴趣的小伙伴可以接着往下看,希...
2022-08-29 1085
-
直播的营销方案(茶叶直播的营销方案)详细阅读
目前应该是有很多小伙伴对于直播的营销方案方面的信息比较感兴趣,现在小编就收集了一些与茶叶直播的营销方案相关的信息来分享给大家,感兴趣的小伙伴可以接着往...
2022-08-29 1070
-
招商宣传视频拍摄(招商宣传片视频拍摄服务)详细阅读
目前应该是有很多小伙伴对于招商宣传视频拍摄方面的信息比较感兴趣,现在小编就收集了一些与招商宣传片视频拍摄服务相关的信息来分享给大家,感兴趣的小伙伴可以...
2022-08-29 1027
-
长视频怎么制作(怎么制作长视频)详细阅读
目前应该是有很多小伙伴对于长视频怎么制作方面的信息比较感兴趣,现在小编就收集了一些与怎么制作长视频相关的信息来分享给大家,感兴趣的小伙伴可以接着往下看...
2022-08-29 1002
-
长视频怎么裁剪短(二十多分钟的视频怎么裁剪短)详细阅读
目前应该是有很多小伙伴对于长视频怎么裁剪短方面的信息比较感兴趣,现在小编就收集了一些与二十多分钟的视频怎么裁剪短相关的信息来分享给大家,感兴趣的小伙伴...
2022-08-29 1062

发表评论