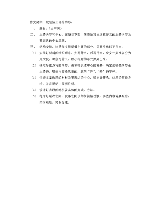
提纲是什么意思(作文提纲是什么意思)
目前应该是有很多小伙伴对于提纲是什么意思方面的信息比较感兴趣,现在小编就收集了一些与作文提纲是什么意思相关的信息来分享给大家,感兴趣的小伙伴可以接着往下看,希望会帮助到你哦。
提纲是什么意思?
提纲拼音:
[tígāng]
[释义]1.提举网的总绳2.比喻抓住大的或主要的3.文章、讲话等的内容要点
本回答由网友推荐

“提纲”是什么意思?
提纲的意思如下:
提纲,读tígāng。意思有多种:提举网的总绳,比喻抓住大的或主要的;文章、讲话等的内容要点。近义词是纲目、提要、纲要、大纲、纲领。
提纲简介:
提纲,是一种概括地叙述纲目、要点的公文。它不把全文的所有内容写出来,只把那些主要内容,提纲挈领式地写出来。提纲使用于汇报工作、传达会议精神和讲话发言。
因为有些情况、材料很繁杂,又很具体,而且本人对它也特别熟悉,这些具体材料都装在脑海里,用不着一一写出来,只需把纲目列出,就可把有关材料串联起来。
办法的意思是什么

提纲是什么意思?
本文结束,以上,就是提纲是什么意思,作文提纲是什么意思的全部内容了,如果大家还想了解更多,可以关注我们哦。
相关文章
- 详细阅读
-
做产品宣传视频(产品宣传片制作)详细阅读
目前应该是有很多小伙伴对于做产品宣传视频方面的信息比较感兴趣,现在小编就收集了一些与产品宣传片制作相关的信息来分享给大家,感兴趣的小伙伴可以接着往下看...
2022-08-29 2013
-
制作宣传视频(制作宣传视频的请示)详细阅读
目前应该是有很多小伙伴对于制作宣传视频方面的信息比较感兴趣,现在小编就收集了一些与制作宣传视频的请示相关的信息来分享给大家,感兴趣的小伙伴可以接着往下...
2022-08-29 1631
-
直播营销方案(直播营销方案)详细阅读
目前应该是有很多小伙伴对于直播营销方案方面的信息比较感兴趣,现在小编就收集了一些与直播营销方案相关的信息来分享给大家,感兴趣的小伙伴可以接着往下看,希...
2022-08-29 1070
-
直播的营销方案(茶叶直播的营销方案)详细阅读
目前应该是有很多小伙伴对于直播的营销方案方面的信息比较感兴趣,现在小编就收集了一些与茶叶直播的营销方案相关的信息来分享给大家,感兴趣的小伙伴可以接着往...
2022-08-29 1053
-
招商宣传视频拍摄(招商宣传片视频拍摄服务)详细阅读
目前应该是有很多小伙伴对于招商宣传视频拍摄方面的信息比较感兴趣,现在小编就收集了一些与招商宣传片视频拍摄服务相关的信息来分享给大家,感兴趣的小伙伴可以...
2022-08-29 1013
-
长视频怎么制作(怎么制作长视频)详细阅读
目前应该是有很多小伙伴对于长视频怎么制作方面的信息比较感兴趣,现在小编就收集了一些与怎么制作长视频相关的信息来分享给大家,感兴趣的小伙伴可以接着往下看...
2022-08-29 989
-
长视频怎么裁剪短(二十多分钟的视频怎么裁剪短)详细阅读
目前应该是有很多小伙伴对于长视频怎么裁剪短方面的信息比较感兴趣,现在小编就收集了一些与二十多分钟的视频怎么裁剪短相关的信息来分享给大家,感兴趣的小伙伴...
2022-08-29 1049

发表评论