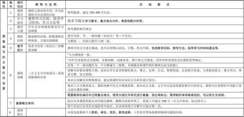
怎么写脚本(新手怎么写脚本)
目前应该是有很多小伙伴对于怎么写脚本方面的信息比较感兴趣,现在小编就收集了一些与新手怎么写脚本相关的信息来分享给大家,感兴趣的小伙伴可以接着往下看,希望会帮助到你哦。
怎样写脚本
剧本可以通过小说改编,也可以直接写。注意事项:人物的内心独白应写在括号里。如果是根据小说改编,有些人物对话应根据剧情合情合理的改编一下。毕竟小说是给人读的,剧本是给人演的。而且剧本中的人物内心独白应谢德简短。因为这是靠演员的理解而定,写多了框架就死板了.非专业的剧本做到这几点就差不多了.还有一点剧本要有前言.也就是场景,和人物的一些说明.应为剧本内不会出现解说.

怎么写视频脚本
对于短视频创作团队来说,脚本是提高效率,保证主题,节省沟通成本的重要工具。创作脚本则要先明确主题,再一步步细化,直至形成能保证视频顺利拍摄的详细脚本。写视频脚本如下:
每个短篇故事视频必须有它想要表达的主题
。主题是为梦想而奋斗的困难,或者说是长途恋爱的艰难。我们必须先有主题表达,然后才能开始短视频创作,因为所有的工作将围绕这个主题。
搭建故事框架
:有了基本的主题,下一步就是一步地完善它。第一步是建立故事的框架。需要做的是用一个包含主题的故事来表达想要表达的主题。在这个链接中,角色、场景和事件被设置并完成。例如,其主要目的是展示远距离关系的艰辛,角色设置可能是一对年轻夫妇因工作或学习而必须分开生活,可能是女孩生病时无人照顾,男孩的照顾不能及时送来等等。在这个环节中,可以建立许多这样的情节和冲突来展示主题,并最终形成一个故事。
:“细节决定成败”,对于短视频也是如此。一个好的短视频和一个坏的短视频可能有相同的故事大纲,真正区别是细节是否在移动。如果主题是树干,框架是树枝,细节是树叶,可以用树叶来判断树是否健康。细节可以增强观众的表现感,调动观众的情绪,使人物更加丰满。在确定了需要执行的细节后,考虑使用哪种镜头来呈现它,然后编写一个非常具体的快照脚本。
:这是文案在写之前首先要明白的是受众群体,受众群体的年龄段、职业归属、家庭纬度、爱好、消费能力等情况,总之对于观众的画像越明确越好,比如说受众是中老年人,然后你把宣传片做成游戏画面主题,显然符合你的观众的认知是第一位的,所以,首先要明白给谁看,我们要做的东西是客户想看的。
扩展资料:
脚本的作用有2个:
提高视频拍摄效率:
脚本其实就是短视频的拍摄提纲、框架。短视频脚本模板有了这个提纲和框架,就相当于是给后续的拍摄、剪辑、道具准备等做了一个流程指导。就像写文章一样,读书的时候,老师都会建议写文章之前先列一个提纲,然后根据提纲去拓展创作。这样写起来思路更清晰,效率也更快。
提高视频拍摄质量:
虽然短视频大多都是在15秒左右,最长也不会超过30秒。想要基础流量高,转化率高,必须精雕细琢每一个视频里面出现的细节。包括景别、场景布置,演员服化道准备,台词设计,表情;还有音乐的配合,最后剪辑效果的呈现等等。这些都是需要脚本来呈现的。
如何制作脚本?

什么是脚本?脚本怎么写?
本文结束,以上,就是怎么写脚本,新手怎么写脚本的全部内容了,如果大家还想了解更多,可以关注我们哦。
相关文章
- 详细阅读
-
做产品宣传视频(产品宣传片制作)详细阅读
目前应该是有很多小伙伴对于做产品宣传视频方面的信息比较感兴趣,现在小编就收集了一些与产品宣传片制作相关的信息来分享给大家,感兴趣的小伙伴可以接着往下看...
2022-08-29 1986
-
制作宣传视频(制作宣传视频的请示)详细阅读
目前应该是有很多小伙伴对于制作宣传视频方面的信息比较感兴趣,现在小编就收集了一些与制作宣传视频的请示相关的信息来分享给大家,感兴趣的小伙伴可以接着往下...
2022-08-29 1610
-
直播营销方案(直播营销方案)详细阅读
目前应该是有很多小伙伴对于直播营销方案方面的信息比较感兴趣,现在小编就收集了一些与直播营销方案相关的信息来分享给大家,感兴趣的小伙伴可以接着往下看,希...
2022-08-29 1056
-
直播的营销方案(茶叶直播的营销方案)详细阅读
目前应该是有很多小伙伴对于直播的营销方案方面的信息比较感兴趣,现在小编就收集了一些与茶叶直播的营销方案相关的信息来分享给大家,感兴趣的小伙伴可以接着往...
2022-08-29 1044
-
招商宣传视频拍摄(招商宣传片视频拍摄服务)详细阅读
目前应该是有很多小伙伴对于招商宣传视频拍摄方面的信息比较感兴趣,现在小编就收集了一些与招商宣传片视频拍摄服务相关的信息来分享给大家,感兴趣的小伙伴可以...
2022-08-29 1000
-
长视频怎么制作(怎么制作长视频)详细阅读
目前应该是有很多小伙伴对于长视频怎么制作方面的信息比较感兴趣,现在小编就收集了一些与怎么制作长视频相关的信息来分享给大家,感兴趣的小伙伴可以接着往下看...
2022-08-29 978
-
长视频怎么裁剪短(二十多分钟的视频怎么裁剪短)详细阅读
目前应该是有很多小伙伴对于长视频怎么裁剪短方面的信息比较感兴趣,现在小编就收集了一些与二十多分钟的视频怎么裁剪短相关的信息来分享给大家,感兴趣的小伙伴...
2022-08-29 1038

发表评论