电商产品 :想从事电商行业,不知道售卖什么产品,大家有什么好的推荐吗?
十余年电商老司机给你一些货源选择思路,你可以参考:
一、平台选择电商分为国内电商、跨境电商,国外疫情严重,物流停滞,目测没有半年是恢复不了
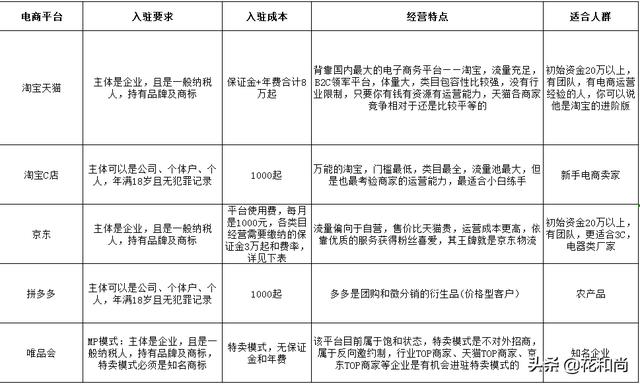
国内电商常用的就是:淘系,拼多多、京东等,这几个平台我根据运营、入驻门槛、投入成本做了对比,你可以根据自身的条件选择:

天猫:有钱有资源不一定能够顺利入驻,平台会依据类目进行审查准入
我有一个朋友做女装,微商起家,自有粉丝十几万,有自己的实体店,有自己的设计师,有钱有资源,但是天猫入驻申请3次都没有通过
京东、唯品会:更适合具有品牌影响力的企业,拼多多是以低价为主,在农副产品类会有优势,你可参考自身资源
淘宝C店:门槛、投入相对于比较低,但是竞争大,比较考验运营能力,如果你对淘宝运营一无所知,没有一个系统的认知,你在淘宝的路肯定很艰难
你也可以私信我“学习”,即可免费获得我的实战技巧《VIP实战视频》
可以帮你快速掌握淘宝知识、做好淘宝,少走弯路
二、货源选择1、数据选品
通过平台数据统计,查看产品热度、分析市场需求度, 比如说阿里指数、生意参谋
阿里指数:
阿里指数是阿里巴巴通过采购指数分析产品,我们以“女装”为例,查看阿里指数的行业大盘:
在2020年2-4月期间,连衣裙采购指数在女装类排名第一,而且是呈增长趋势,如下图

我们再看一下,连衣裙的属性细分下的“风格”属性,甜美的热门指数是最高的,你可以选择一些甜美系的连衣裙产品上架

生意参谋:是淘宝平台依据搜索人气、访客、转化率、在线商品数来分析产品热销程度,相比于阿里指数,生意参谋的数据更可靠、更精准。
另外,生意参谋是需要付费的,如果你没有可以找别人租、借都可以!如下图:

2、通过观察市场需求选品
我前几天分享了一个故事,讲述了一个朋友如果利用市场需求转型卖口罩月赚千万,数钱数到指甲都花了
有些人善于观察,利用市场刚需红利,一夜暴富
错过防疫物资这个红利,没关系,最主要是能学会找到市场蓝海的能力,总会有下一个机遇
(1)通过产业带,第一时间了解市场趋势、动态
(2)通过日常生活观察,如果你身边的朋友都有某个需求的时候,机会就来了
(3)关注国家政策,比如去年垃圾分类的垃圾桶,在淘宝小或了一把
3、反观自身优势
当你决定做生意或者是创业的时候,要学会资源整合,先看看自己的长板在哪里,能给自己带来多大的竞争力
(1)身边有没有亲朋好友可以拿到一手货源
(2)身处哪个产业带,选择离自己较近的产业带,有利于了解市场动向,后期补货、售后、产品开发等都有优势
(3)自己有没有擅长的领域,比如说你是一个宝妈,你对育儿知识信手拈来,说的头头是道,你可以先去直播、或者站外积累粉丝,再导流到你的店铺,这样起点就会高一些
(4)去结识一些有经验的人,当你主观的想要做一个产品的时候,可以询问参考意见(比如说我),也可以让他推荐一些有成功案例、比较好做的类目,如下图:

4、通过阿里巴巴线上选款
点击进入阿里巴巴首页,可以在淘工厂、厂货通、淘货源,选择一首货源
网上货源,可以走一件代发模式,但是一定要看厂家资质:有没有控价、图片拍摄能力、产品开发能力,还要货比三家,最好是能先看一下版再决定做哪个

以上,就是我结合自身的经验,给予新手卖家选品的一些思维,仅供参考,希望大家集思广益,多多交流评论,如果我的回答对你有帮助,可以点赞、转发,也可以私信我“我要”,学习更多的淘宝知识。
相关文章
- 详细阅读
-
做产品宣传视频(产品宣传片制作)详细阅读
目前应该是有很多小伙伴对于做产品宣传视频方面的信息比较感兴趣,现在小编就收集了一些与产品宣传片制作相关的信息来分享给大家,感兴趣的小伙伴可以接着往下看...
2022-08-29 2130
-
制作宣传视频(制作宣传视频的请示)详细阅读
目前应该是有很多小伙伴对于制作宣传视频方面的信息比较感兴趣,现在小编就收集了一些与制作宣传视频的请示相关的信息来分享给大家,感兴趣的小伙伴可以接着往下...
2022-08-29 1721
-
直播营销方案(直播营销方案)详细阅读
目前应该是有很多小伙伴对于直播营销方案方面的信息比较感兴趣,现在小编就收集了一些与直播营销方案相关的信息来分享给大家,感兴趣的小伙伴可以接着往下看,希...
2022-08-29 1088
-
直播的营销方案(茶叶直播的营销方案)详细阅读
目前应该是有很多小伙伴对于直播的营销方案方面的信息比较感兴趣,现在小编就收集了一些与茶叶直播的营销方案相关的信息来分享给大家,感兴趣的小伙伴可以接着往...
2022-08-29 1075
-
招商宣传视频拍摄(招商宣传片视频拍摄服务)详细阅读
目前应该是有很多小伙伴对于招商宣传视频拍摄方面的信息比较感兴趣,现在小编就收集了一些与招商宣传片视频拍摄服务相关的信息来分享给大家,感兴趣的小伙伴可以...
2022-08-29 1031
-
长视频怎么制作(怎么制作长视频)详细阅读
目前应该是有很多小伙伴对于长视频怎么制作方面的信息比较感兴趣,现在小编就收集了一些与怎么制作长视频相关的信息来分享给大家,感兴趣的小伙伴可以接着往下看...
2022-08-29 1009
-
长视频怎么裁剪短(二十多分钟的视频怎么裁剪短)详细阅读
目前应该是有很多小伙伴对于长视频怎么裁剪短方面的信息比较感兴趣,现在小编就收集了一些与二十多分钟的视频怎么裁剪短相关的信息来分享给大家,感兴趣的小伙伴...
2022-08-29 1067

发表评论